ナウティス(NowTice)

国道57号 最新道路交通情報

"国道57号 最新道路交通情報"に関する今日・現在のリアルタイムなX(旧ツイッター)速報を集めてお届けしています。公式X@nowticeでも最新速報を配信しています。

現在の国道57号 道路交通情報 11/14 12:15現在

30分以内に渋滞・事故・通行止情報はありません
30~60分以内に渋滞・事故・通行止情報はありません
60分~12時間以内に渋滞・事故・通行止情報はありません
>>全国の最新道路交通情報をチェックする

一緒につぶやかれている道路情報

東バイパス4 3号1 3号線1 西環状線1 国体道路1 中九州横断道路1 熊本東バイパス1 菊陽バイパス1 387号1 九州道1

関連エリアの道路交通状況

熊本県22 長崎県8 滋賀県5 千葉県1 岡山県1 愛媛県1 大分県1

リアルタイム・現在のX・旧ツイッター速報

11月4日 14:35 け ん い ち.
熊本東バイパス(国道57号線、東バイ)上水前寺2丁目交差点から上り、事故で3車線中の左側2車線を塞いでた
 
 
11月4日 12:47 * 審神者320 *
阿蘇から下りの57号線(菊陽バイパス付近)が交通事故にて規制中です。 お気を付けて。
 
 
11月4日 11:36 T.S
#国道57号 #菊陽 #事故 急ぎなら旧57号とかへ迂回推奨 pic.x.com/cRDeiCJVnF
 
 
10月31日 9:00 国土交通省 熊本河川国道事務所
【夜間全面通行止め終了のお知らせ(#国道57号 #北側復旧道路)】 国道57北側復旧道路において補修・点検等のすべての作業が終了したので、本日より通常どおり通行できます。ご協力ありがとうございました。 #通行止め #終了 #阿蘇 pic.x.com/EHQGJ0WQfE
 
 1
10月30日 16:22 ほんだし?熊本民サンガサポ
今日の57号線渋滞始まるの早くないか‥? 下りは光の森からサンピアン前まで見た感じ既に渋滞中‥ 熊本ICからも下り方面に向かう車で料金所手前まで大渋滞💦
 
 
10月30日 8:41 まじぇ@力神丸
朝の渋滞してる 熊本57号線をトラックで 左車線を流れに乗って ボケーっと走ってたら 右から無理矢理割り込んで来て ブレーキ踏んでまた右に入って 加速して行ってしまった コッチは急ブレーキで 段積みしたフレコン倒れて 現着して手直し GTR乗りはマジでゴミみたいな奴しかおらん ホントキライ pic.x.com/EXKzmt30fa
 
 
10月22日 19:26 太田恒平 | 熊本「車1割削減、渋滞半減、公共交通2倍」
雨が降ると先週より突き抜けて渋滞。(地図はTomTom Traffic Indexの18時) 国道3号(植木)・387号(合志/菊池)・57号(菊陽/大津)など、夕方なのに市街地方面が混むのが熊本の特徴。 郊外に散らばる通勤先への交通分担率は9割以上が車。車前提で事業所を郊外展開してきた代償。 pic.x.com/fBjDVomKAD
 
 2
10月22日 12:27 さかまさ
結局、長洲玉名方面や 宇土方面にも繋がらないと 微妙な渋滞は残るよね。 全部が3号線か57号線に 強制的に繋げられて 市内へのアクセスがそのメイン道路からになるから渋滞するんだよ。 環状線作ったとて 降りたら渋滞な気がする。 news.yahoo.co.jp/articles/ea38f…
 
 1
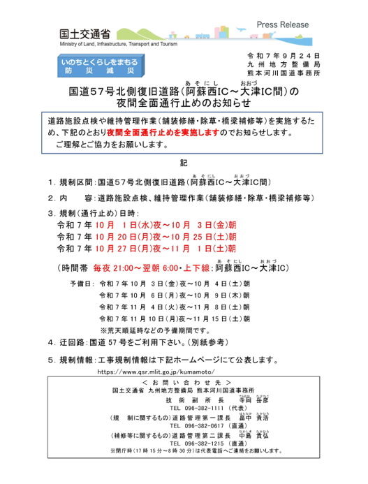
10月20日 16:52 国土交通省 熊本河川国道事務所
【夜間全面通行止めのお知らせ(#国道57号 #北側復旧道路)】 本日予定どおり21時から北側復旧道路において、阿蘇西IC~大津IC間の夜間全面通行止めを行います。通行の際は国道57号をご利用ください。(内容及び期間については添付資料をご参照ください) #通行止め #阿蘇 pic.x.com/WpzfA6eUqa
 
 
10月19日 11:26 BEERBEAR
57号の渋滞確かにやばいしな news.yahoo.co.jp/articles/1a1fc…
 
 
10月17日 11:46 トラックニュース
▼国道57号・中九州横断道路/大野IC(熊本方面)、10月17日に夜間通行止め trucknews.biz/article/r10173… #トラックニュース pic.x.com/Ns85VDIvT4
 
 
10月17日 10:35 譲葉@かさねいろ
熊本西環状線がもうすぐ開通だけど、環状線に57号線を含めるなよ。あんな信号の多い道路渋滞の原因じゃん。もう1本57号線の上に信号のない高架線作ってよ。
 
 
10月12日 22:02 (有)ケアサービスのぞみ
@MXG2UBBKありがとうございます〜! 実は 大観峰から抜けるルートで 規制にかかりましたので すぐUターンして 57号から大分に向かいました〜 今はナビもあるので 抜け道を探すのが楽になりました〜
 
 1
10月12日 20:47 シム
57号のおんのじの目の前でバイクと車事故 右直事故ぽい?
 
 
10月10日 19:39 はにかむ໒꒱⊿
熊本 57号線 流通団地交差点にてドデカい横転事故発生して渋滞しています。 通行される方は十分注意されてください。
 
 
10月9日 19:51 HUB 雲仙 / 泊まれるワークスペース @雲仙温泉
国道57号線雲仙温泉街から島原方面に向かう途中で事故発生中です。片側交互通行などは行われていませんが、通られる方はご注意ください。
 
 
10月8日 20:29 ゆーじ
暇すぎてマップみてたら57号緑ヶ丘のタイヤ館前通行止めしてるじゃん
 
 
10月6日 14:04 かいゑん (=^・ω・^ ) ⚖️
三角半島や、阿蘇の坂…っつーのが、国道57号なんだが、景観に恵まれてるん…だが、自転車で通んの気持ち良いのもよくわかるぜ…大昔は水前寺の競輪の人かなんかが練習してた気もする…が、自転車のせいで渋滞おきるのがやだよね。ちょっとはとまって。狭いんだ。
 
 
10月4日 14:40 たんせい
@oochan551他1人外から。 滝室坂の先、復興道路にも繋いでほしいですね。 休日盆正月は阿蘇市内の57号線の渋滞が慢性化してて。
 
 
10月2日 9:59 国土交通省 熊本河川国道事務所
【夜間全面通行止め中止のお知らせ(#国道57号 #北側復旧道路)】 本日21時から予定していた阿蘇西IC~大津IC間の夜間全面通行止めについては実施しません。 本日夜は通常通り走行可能です。 次回は20日(月)からの夜間全面通行止めを予定しています。 #通行止め #中止 #阿蘇 pic.x.com/NHfIDYgf5s
 
 
10月2日 8:19 はる
東バイパス57号線で3台玉突き事故起きてた 渋滞してます 2台エアバッグ出てて1番ケツの運転手意識失ってたぽいけど大丈夫かな… エアバッグの衝撃による気絶かしら… 皆様ご安全に
 
 1
10月2日 6:42 ひーひー
水道町交差点への車両流入を減らす事も大切な政策だが、それより東バイパス(国道57号)への流入量を減らす方も進めた方が良い。 西環状開通では国道3号の通行車は減るだろうが、東バイパスからは遠いという事もあり、流入量が減らず結局渋滞が減らない。
 
 1
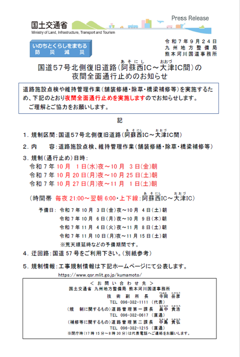
10月1日 12:06 国土交通省 熊本河川国道事務所
【夜間全面通行止めのお知らせ(#国道57号 #北側復旧道路)】 本日予定どおり21時から北側復旧道路において、下記の内容(測量等を含む)にて、阿蘇西IC~大津IC間の夜間全面通行止めを行います。通行の際は国道57号をご利用ください。(期間は添付資料をご参照ください) #通行止め #阿蘇 pic.x.com/MYvMgmAToH
 
 
9月30日 19:59 よかラジ@おろよかラジオ
国道57号線、東バイパス。事故処理のため渋滞中。 龍田から神水に向かう車線です。自動車が、横転しています。 #国道57号線 #東バイパス #事故 #渋滞
 
 1
9月29日 19:27 asupen2012
マリンライナー57号。 しおかぜが愛媛で事故ったお陰で、妹尾駅で普通とマリンライナーをやり過ごして発車との事。 愛媛で事故った軽トラの運転手、本当に迷惑千万だ。
 
 
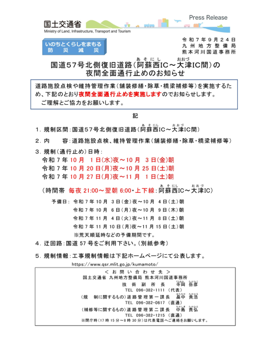
9月24日 10:13 国土交通省 熊本河川国道事務所
【夜間全面通行止めのお知らせ(北側復旧道路)】道路施設点検、維持管理作業等を実施するため、10月からの期間内で(添付資料をご参照ください)、阿蘇西IC~大津IC間の夜間全面通行止めを行います。通行の際は国道57号をご利用ください。#北側復旧道路 #通行止め pic.x.com/B1gz2qY2wH
 
 
9月23日 7:44 スパイ防止法。メガソーラー要らない。参政党。外国人参政権反対。戸籍制度守れ。大阪万博
【国道57号】雲仙市内で事故 一部通行止め続く(23日07:00現在) topics.smt.docomo.ne.jp/article/traffi…
 
 
9月23日 7:42 TraffiClip-交通時象社
#国道57号 雲仙市内で事故 一部通行止め #trafficlip #通行止 #長崎県道路情報 長崎河川国道事務所などによると、長崎県雲仙市の国道57号で事故が発生し、9月23日05:57から、雲仙市小浜町南木指付近の上下線で通行止めとなっています。 news.jp/i/134298876915…
 
 
9月22日 16:35 Zikky
旧熊本市民病院跡地に商業施設ができるのは良いけど、国道57号線の渋滞が悪化しないようになんか工夫はしてほしい
 
 
9月18日 23:23 KUMATICE
国道57号も産業・国体道路も交通量が多いから信号がある限り解消は無理でしょう。立体交差しか解決の手段は無いと思います。もしかしたら東バイパス上に10分20分構想の都市高速を建設したいから何が何でも立体交差建設はしないのではないでしょうか。 #熊本 #渋滞 x.com/kohei_ota/stat…
 
 
9月18日 17:26 ねくたー
阿蘇なんかは国道57号で九州道まで1本だし、地震の復旧工事で出来たバイパス道もあってめちゃくちゃ利便性良い
 
 3
9月16日 11:10 加藤竜祥
国道57号富津防災建設促進大会に出席。 富津地区は急峻な地形ゆえに災害に脆弱であり、大雨や台風のたびに通行止めが繰り返されています。 命を守る道、暮らしを支える道を整備することは、地域にとって長年の悲願であります。 皆様とともに全力を尽くしてまいります。 pic.x.com/9uchZ6nFTM
 
 
9月14日 10:22 TARIAs 〜 たりあ 〜
ただいま,宇土半島57号線の上下線ともに渋滞( ꒪Д꒪) 初心者の車が横転してる…😱 雨も降ってるのでお出かけの方はお気をつけて! pic.x.com/Ay0A6IlIMq
 
 
9月14日 10:22 ねこはち(旧アジメバ)
国道57号宇土三角線、事故かなんかで渋滞してます😓片側通行になってる感じです。 通られる方は時間にお気をつけ下さい。 pic.x.com/UxLuBtnK9M
 
 4
9月12日 17:50 ?ねじる?
黒髪は旧57号線の郊外向けって夕方こんなに混むっけ、ほとんど動かない。小磧橋とか竜田口駅とかのあたりで事故やってないかな。
 
 
9月10日 13:52 国土交通省長崎河川国道事務所
国道57号の通行規制について、降雨が小康状態となり、現地にて安全が確認されたため全面通行止めを解除します。 #通行規制 #国道57号 #通行止め #解除 pic.x.com/u48ya4Nrrv
 
 
9月10日 13:40 HUB 雲仙 / 泊まれるワークスペース @雲仙温泉
雲仙温泉街は雨は止んでますが、国道57号線(島原方面)の規制は継続中のようです。お気をつけください。
 
 
9月10日 11:39 TraffiClip-交通時象社
#国道57号 島原半島で記録的大雨 通行止め解除には時間がかかる見込み #trafficlip #通行止 #長崎県道路情報 長崎国道事務所などによると、島原半島で、降雨量が事前通行規制値に達したため、9月10日10:40から、国道57号で通行止めとなっています。 news.jp/i/133833758714…
 
 2
9月10日 11:04 HUB 雲仙 / 泊まれるワークスペース @雲仙温泉
2025/09/10 11:04 #交通情報 国道57号線(島原方面)に通行規制が出ています。島原方面から雲仙温泉街にお越しの際は別ルートをご利用ください。 jartic.or.jp pic.x.com/T4yOhNFxzU
 
 
9月10日 11:04 HUB 雲仙 / 泊まれるワークスペース @雲仙温泉
2025/09/10 11:04 国道57号線(島原方面)に通行規制が出ています。島原方面から雲仙温泉街にお越しの際は別ルートをご利用ください。 jartic.or.jp pic.x.com/uOOOqV36t5
 
 
9月10日 10:59 国土交通省長崎河川国道事務所
大雨による災害の恐れがあるため、令和7年9月10日10時40分から国道57号の全面通行止めを行います。 #通行規制 #国道57号 #通行止め pic.x.com/aejEQPsMmz
 
 
9月10日 10:48 国土交通省長崎河川国道事務所
大雨による災害の恐れがあるため、令和7年9月10日10時40分から国道57号の全面通行止めを行います。 #通行規制 #国道57号 #通行止め pic.x.com/rpijZ714q0
 
 
9月10日 8:16 国土交通省長崎河川国道事務所
8時10分現在、長雨が続いている状況を踏まえ、このまま雨が降り続き、土砂災害(落石・崩壊等)の発生が予想され道路の通行が危険と判断される場合は、長崎河川国道事務所が管理する道路(国道57号)について、災害が発生する前に通行止めを行う可能性があります。 #通行規制 #国道57号 #通行止め pic.x.com/3wPwUk8zx8
 
 1
次へ≫≫
国道57号 最新道路交通情報の他の情報を見る:
道路交通情報 | 渋滞 | 事故 | 規制 | 通行止 | 通行止解除 | 台風 | 地震

他のキーワードで探す

道路交通情報 | 渋滞 | 事故 | 規制 | 通行止 | 通行止解除 | 台風 | 地震