ナウティス(NowTice)

国道55号 最新道路交通情報

"国道55号 最新道路交通情報"に関する今日・現在のリアルタイムなX(旧ツイッター)速報を集めてお届けしています。公式X@nowticeでも最新速報を配信しています。

現在の国道55号 道路交通情報 4/26 09:54現在

30分以内に渋滞・事故・通行止情報はありません
30~60分以内に渋滞・事故・通行止情報はありません
60分~12時間以内に渋滞・事故・通行止情報はありません
>>全国の最新道路交通情報をチェックする

一緒につぶやかれている道路情報

高知東部自動車道3 11号2 日和佐道路2 11号線1 32号1 32号線1 高知東部道1 南国安芸道路1

関連エリアの道路交通状況

徳島県15 高知県10 愛知県3 兵庫県1 愛媛県1

リアルタイム・現在のX・旧ツイッター速報

4月24日 13:27 神沢野並@九州コミティア10 I18 / 文学フリマ東京42 き-55
内地だと室戸市のケースが思い浮かぶな、阿佐線は未成線となり、高速道路も北回りを迂回するルートに決まった。台風や地震のリスクが比較的高い割に出入りできる道路が国道55号しかなく、寸断するとマジで孤立する。ここはなんだかんだで1万人くらい人口がいる
 
 
4月21日 22:02 松田 凡吾㌠??FREE TIBET&UYGHUR
徳島はなぁ…。 道路網が全部徳島市を通過、さらに四国他県みたいに私鉄もないので朝夕の道路の渋滞がハンパないのがデメリットかなぁ…😔 特に55号の徳島~阿南間は下手な首都圏といい勝負。 x.com/Omiyage_shacho…
 
 1
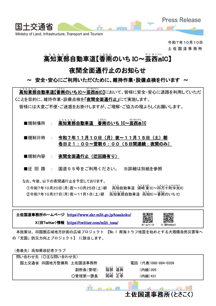
4月17日 14:04 国土交通省 土佐国道事務所
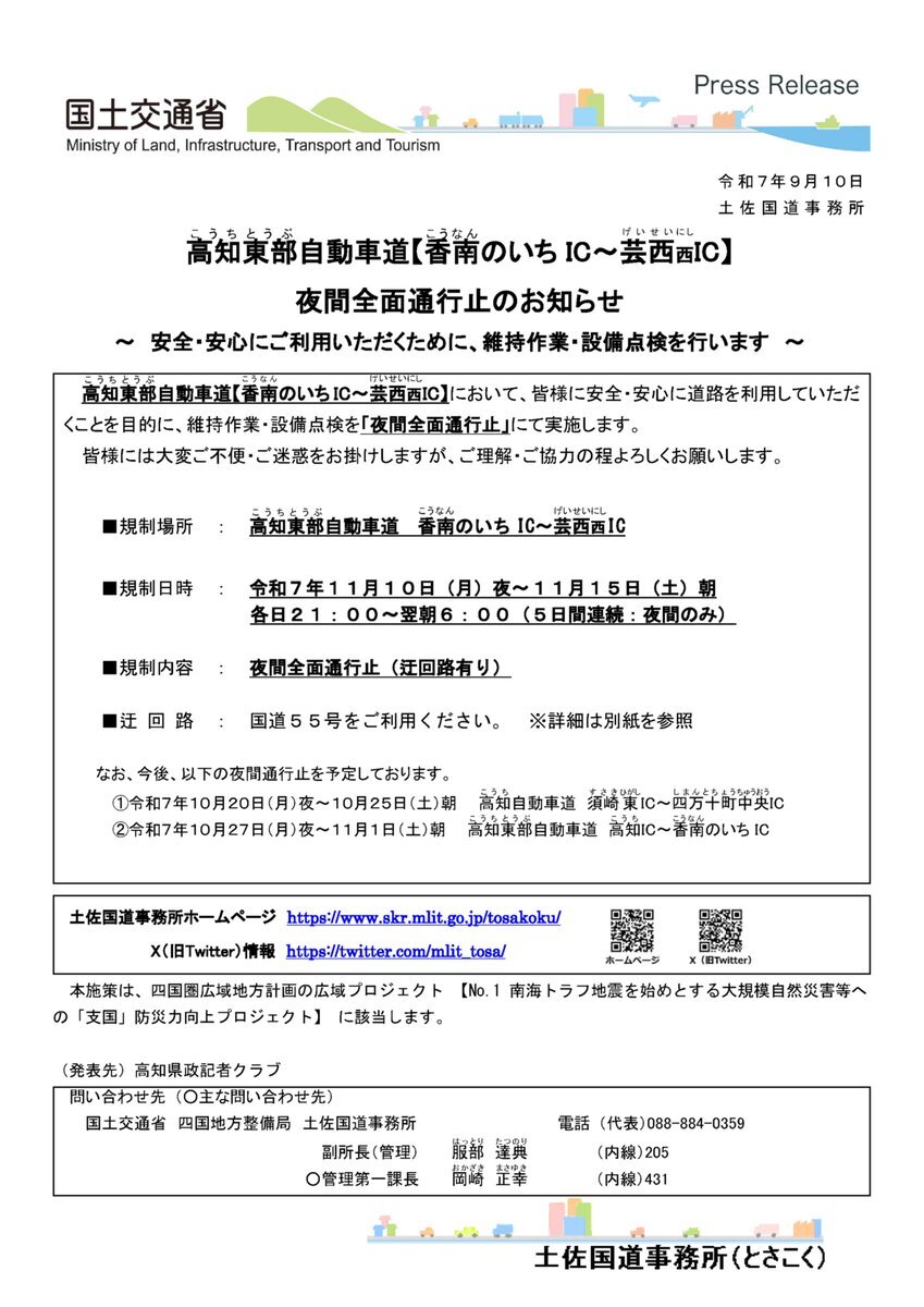
【記者発表】高知東部自動車道(南国安芸道路)【香南のいちIC~芸西西IC】夜間全面通行止のお知らせ~安全・安心にご利用いただくために維持作業・設備点検を行います~ 令和8年5月18日(月)夜~5月23日(土)朝 各日21時~翌朝6時(5日間連続夜間のみ) 迂回路 国道55号 skr.mlit.go.jp/tosakoku/pres/… #四国地整 pic.x.com/Y1eS0HFe1M
 
 1
4月14日 7:47 ??タクシーナ?介護タクシー開業を夢見るフリーランスの訪問介護ヘルパー
おはよーな #徳島 #uber 55号バイパス上り大林付近で大渋滞!事故かな? #fm徳島 #cp807 #渋滞 pic.x.com/fNqQe7SJKb
 
 1
4月11日 19:52 デッドセクション
実用交通機関として見ると、並行する国道55号の渋滞が酷くて線路の上を走るメリットがある徳島〜阿南間では輸送キャパが全然足らず、それ以南では逆に道路がまず渋滞しないのでモードチェンジしてまで道路を走るメリットが無い。 だからこそアトラクション化して活路を見出そうとしたのだが・・・。 x.com/news_jrt/statu…
 
 
4月10日 16:04 国土交通省 土佐国道事務所
【記者発表】国道55号安芸道路 安芸中IC橋の橋梁上部工事が完了しました! ~橋梁架設・床版工完了後の足場撤去作業に伴う夜間通行止のお知らせ~ 場所:県道389号安芸中インター線 日程:令和8年5月11日(月)夜~5月15日(金) 規制時間:22時~翌朝5時30分 skr.mlit.go.jp/tosakoku/pres/… #四国地整 pic.x.com/v6wF65qrVD
 
 1
4月10日 14:04 国土交通省 高知河川国道事務所
【記者発表】国道55号安芸道路 安芸中IC橋の橋梁上部工事が完了しました! ~橋梁架設・床版工完了後の足場撤去作業に伴う夜間通行止のお知らせ~ 場所:県道389号安芸中インター線 日程:令和8年5月11日(月)夜~5月15日(金) 規制時間:22時~翌朝5時30分 skr.mlit.go.jp/tosakoku/pres/… #四国地整
 
 
4月10日 14:03 国土交通省 高知河川国道事務所
【記者発表】国道55号安芸道路 安芸中IC橋の橋梁上部工事が完了しました! ~橋梁架設・床版工完了後の足場撤去作業に伴う夜間通行止のお知らせ~ 場所:県道389号安芸中インター線 日程:令和8年5月11日(月)夜~5月15日(金) 規制時間:22時~翌朝5時30分 skr.mlit.go.jp/tosakoku/pres/… #四国地整 pic.x.com/2JIsWroXwf
 
 
4月4日 4:10 どんぶりのおいちゃん
『TVを何秒ルール内で暗転させ続けられるか』 に挑んでるからね ラジオの”5秒沈黙は事故扱い”をすり抜ける的なテーマ観 なので それでいてコメディだし つまり言語性の笑い以外のタイプの笑いに通ずるから 世界を笑わせられる可能性すらあるから 割とドリフや55号の笑いに近い 完成させてほしいねー
 
 1
4月1日 19:16 に~き
あらあら、国道55号南向き勝浦川橋北詰で初心者マークが単独で事故しとる。
 
 1
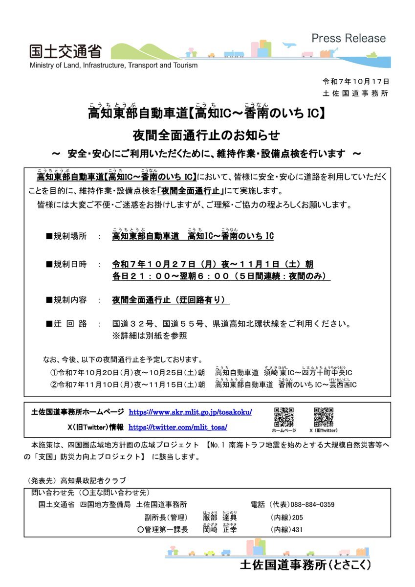
4月1日 14:01 国土交通省 土佐国道事務所
【記者発表】高知東部自動車道(高知IC~香南のいちIC)夜間全面通行止のお知らせ 規制日時:令和8年6月1日(月)夜~6月6日(土)朝 各日21:00~翌朝6:00(5日間連続:夜間のみ) 迂回路:国道32号、国道55号、県道高知北環状線 skr.mlit.go.jp/tosakoku/pres/… #四国地整 pic.x.com/v22Ck2DeHt
 
 7
3月19日 15:24 (U)Richard
@hachisubaご来店を予定して頂きありがとうございます😊 県外からお越しでしたら関係あるのはバイパス55号線だと思います。 55号線は10:30頃まで渋滞が予想されておりますのでお気をつけてお越し下さいませ✨ もしYouTubeに載ってたラーメン屋さんに行かれるのでしたらまた違う時間に道中渋滞しているかもです!
 
 1
3月18日 18:41 (U)Richard
今週末の22日(日曜日)、とくしまマラソンがあります!時間により徳島市内のバイパス55号線で交通規制がありますので、お車で当店へお越しの方はご注意下さい🙇 x.com/preftokushima/…
 
 3
3月18日 14:01 国土交通省 土佐国道事務所
【記者発表】高知東部自動車道(香南のいちIC~芸西西IC)夜間全面通行止のお知らせ 場所:高知東部自動車道 香南のいちIC~芸西西IC 日時:令和8年5月18日(月)夜~5月23日(土)朝 各日21:00~翌朝6:00(5日間連続:夜間のみ) 迂回路:国道55号 skr.mlit.go.jp/tosakoku/pres/… #四国地整 pic.x.com/1jOUa8csQ6
 
 4
3月10日 18:38 koittyann
徳島南部道 南小松島ー阿南間が開通して、55号バイパスの渋滞ポイントが微妙に変わったような気がする。今までは朝の通勤時間帯、南向きは勝浦川橋北詰がネックだったが、渋滞ポイントがルピア交差点に変わってきたように感じる。 北向きは変わってない。
 
 3
3月3日 8:33 マニキチ
通行止め情報 国道55号:高知東部道 なんこく南IC~高知龍馬空港IC(下り)間は、事故のため通行止 #国道55号 #通行止め #事故
 
 4
2月25日 9:40 徳島新聞
徳島市内で渋滞 国道11号、55号など【25日午前9時20分時点】 topics.or.jp/articles/-/138…
 
 4
2月23日 7:52 桃X島71
@RyoManabiaiVol他1人#山内りょうへい  駅立ちご苦労様です #渡辺あいり議員 も来てたのか! 良いなあ! 東海市55号線は 朝の通勤時間 夕方5〜6時帰宅時間 半田街道55号線が何時も渋滞になる  土日も日本製鉄の3交代通勤時間 は渋滞するので 55号線に辻立ちすると良いです☺️ 朝は急いでいると思うので夕方が良い☺️
 
 1
2月21日 20:37 加古
小松島徳島間の渋滞に巻き込まれつつ、55号から11号に合流してそのまま庵治の方に向かい、四国最北端の竹居岬へ。瀬戸内海の島々が浮かぶ海を見ていると心が落ち着く…… 再度11号に合流してそのまま新居浜で投宿。450kmくらいですかね、よく頑張った。 pic.x.com/pSCCHCT9aI
 
 7
2月20日 17:29 ?
国道55号  徳島市大松の小松島行き車線で事故 pic.x.com/SzOnUZuO8z
 
 6
2月11日 17:06 不動明王
国道55号 唐戸坂 接触事故 多分 おかま
 
 2
2月9日 11:45 猿でもわかる
55号線 雪なし渋滞なし
 
 1
2月7日 16:31 たくわん
今日の徳島55号線渋滞、明日寒いため、みんな買い出し説
 
 1
2月7日 16:16 もに
昼頃だったけど、ふれあい健康館行きで55号線左が渋滞。 イオン徳島お前だったのか…期日前投票を支えていてくれたのは…
 
 1
1月28日 7:42 daisuke channel
【お知らせ】交通事故渋滞の発生について おはようさんです国道55号バイパス八万町大野交差点手前で事故発生中の為迂回をオススメします徳島県警が情報を出してます。今日も1日ご安全に!! app.police.tokushima.dsvc.jp/data/html/anno…
 
 3
1月28日 7:20 しらす劇場
徳島55号線小松島方面、沖浜コーナンの交差点で事故してて警察が3車線誘導してて爆渋滞してる pic.x.com/GyF20xiLoC
 
 2
1月28日 7:14 阿波男児【勝手に応援団】
国道55号、小松島方面、事故で大渋滞です😵 通行する人は気を付けて下さい! 今日もご安全に✨ #徳島県 #事故 pic.x.com/4DCkIolh36
 
 2
1月28日 6:49 レモン?
55号バイパス快活クラブ前事故で渋滞してます
 
 1
1月28日 6:39 とっきょさん
新浜の交差点下りので事故しとるわ。これは大渋滞になるやつ。絶対55号線の下りは通らないように! pic.x.com/5fUcYHNCT8
 
 3
1月17日 16:26 sugar
南北を繋ぐまともなバイパスが55号しかないから建物が集中してる説 平日夕方の渋滞は本物の都会人も震え上がるレベル x.com/nekohimereal/s…
 
 1
1月7日 7:21 ?ちぃ?
国道55号小牧警察署近くで事故 警察署前から春日井方面通行止め中 pic.x.com/V1JA13yzbr
 
 7
1月6日 15:07 えふお
国道55号日和佐道路/2月2日から全線夜間通行止め|トラックニュース trucknews.biz/article/s01060…
 
 4
1月6日 14:27 トラックニュース
▼国道55号日和佐道路/2月2日から全線夜間通行止め trucknews.biz/article/s01060… #トラックニュース pic.x.com/A1B5hha92g
 
 4
1月4日 15:47 クボッキー??
@uCDjAZjnoVNYczq仮に32号線が通行止めになっても... 11号線▶︎55号線の室戸周りで帰って来れます☝️
 
 3
2025年12月30日 17:41 もりけん?2024
年末都内はガラ空き!とは言えず。渋滞はないが、車と人とお巡りさんがいっぱい。 写真スポットも調べず適当でしたので、よいスポットあれば、教えてほしいなぁ。 エリミちゃん、1年間、お疲れ様。 #エリミネーター #ELIMI軍団 #テヘペロツーリングクラブ #台風ツーリング55号 pic.x.com/bG3FLBWjrC x.com/knmr815718951/…
 
 2
2025年12月27日 16:09 こーじ
芸西村陸橋事故渋滞注意⚠️ #国道55号
 
 11
2025年12月25日 7:37 モロタ D クドウ
#cp807 今日の55号パイパスは沖浜KFC渋滞が発生する可能性大 左車線は控えましょう(笑)
 
 2
2025年12月24日 19:30 播磨国の鉄道・音楽ファン??
@nhk_tokushima徳島阿南間は加古川舞子間ぐらいありますが55号線は渋滞ですね。すでに徳島ジャンクションとフェリー乗り場の間は開通してます。
 
 5
2025年12月17日 11:01 かげろう
徳島55号バイパスうごかねぇ〜😡 事故でしょうか...🙃
 
 3
次へ≫≫
国道55号 最新道路交通情報の他の情報を見る:
道路交通情報 | 渋滞 | 事故 | 規制 | 通行止 | 通行止解除 | 台風 | 地震

他のキーワードで探す

道路交通情報 | 渋滞 | 事故 | 規制 | 通行止 | 通行止解除 | 台風 | 地震